ER-graph-tips
E-R图简介
E-R图又称实体关系图,是一种提供了实体,属性和联系的方法,用来描述现实世界的概念模型。通俗点讲就是,当我们理解了实际问题的需求之后,需要用一种方法来表示这种需求,概念模型就是用来描述这种需求。
比如学生生活中的校园卡系统数据库、公交卡系统数据库等等,都离不来实体关系图。


E-R图中的基本元素
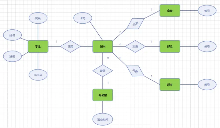
(以上面的学生饭卡E-R图为例):
1)实体
实际问题中客观存在的并且可以相互区别的事物称为实体。实体是现实世界中的对象,可以具体到人,事,物。比如:上图中的饭卡、学生、办公室、食堂、超市。
2)属性
实体所具有的某一个特性称为属性,在E-R图中属性用来描述实体。比如上图中的学生,可以用“姓名”、“院系”、“班级”、“手机号”进行属性描述。

3)实体集
具有相同属性的实体的集合称为实体集。例如:全体学生就是一个实体集,(983573,李刚,男,2000/12/12)是学生实体集中的一个实体。
4)键
在描述实体集的所有属性中,可以唯一标识每个实体的属性称为键。键也是属于实体的属性,作为键的属性取值必须唯一且不能“空置”。比如:不重复的学生号,就可以作为学生的“键”。
5)实体型
具有相同的特征和性质的实体一定有相同的属性,用实体名及其属性名集合来抽象和刻画同类实体称为实体型,其表示格式为:实体名(属性1,属性2,……)
6)联系
世界上任何事物都不是孤立存在的,事物内部和事物之间都有联系的,实体之间的联系通常有3种类型:一对一联系,一对多联系,多对多联系。
E-R图的绘图规范
在ER图中有如下四个成分:
**1)矩形框:**表示实体,在框中记入实体名。

**2)菱形框:**表示联系,在框中记入联系名。

3)椭圆形框:表示实体或联系的属性,将属性名记入框中。对于主属性名,则在其名称下划一下划线。

**4)连线:**实体与属性之间;实体与联系之间;联系与属性之间用直线相连,并在直线上标注联系的类型。(对于一对一联系,要在两个实体连线方向各写1; 对于一对多联系,要在一的一方写1,多的一方写N;对于多对多关系,则要在两个实体连线方向各写N,M。)

- Title: ER-graph-tips
- Author: Charles
- Created at : 2023-09-28 19:14:38
- Updated at : 2023-09-29 18:21:28
- Link: https://charles2530.github.io/2023/09/28/er-graph-tips/
- License: This work is licensed under CC BY-NC-SA 4.0.